| 标 题 | 乌海市医疗保障局关于开通特殊病种门诊慢性病费用异地直接结算的通知 | |||||||||
| 索 引 号 | 11150300MB1979396D/2022-05030 | 发文字号 | 乌医保办发〔2022〕41 号 | |||||||
| 发文机构 | 信息分类 | 部门文件 | ||||||||
| 成文日期 | 2022-07-05 00:00:00 | 公开日期 | 2022-07-05 17:41:15 | 公文时效 | 有效 | |||||
各区医保局、机关各科室、局属各单位:
为进一步提升异地就医结算服务的便利性和覆盖面,推动特殊病种门诊慢性病(以下简称“慢病”)费用异地直接结算,切实发挥医保便民可及作用,实现优质医疗资源共享,现将开通慢病费用异地直接结算有关事宜通知如下。
一、明确覆盖范围
(一)人员保障范围。已经缴纳我市基本医疗保险并通过慢病鉴定的参保人员。
(二)就诊范围
1.自治区范围内:可选择一家已开通异地慢病医疗机构作为定点。
2.自治区范围外:可选择备案地内已开通异地慢病定点医疗机构作为定点。
(三)病种范围
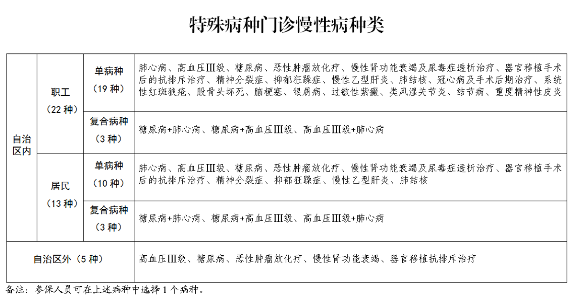
1.自治区范围内:职工慢病病种22种,包含19个单病种和3个复合病种;居民慢病病种13种,包含10个单病种和3个复合病种。
2.自治区范围外:慢病病种5种。(慢病种类详见附件)
待自治区统一慢病病种范围后,按照有关政策执行,逐步放开异地就医病种范围和就诊范围。
二、申请慢病程序
(一)申请办理渠道
一是参保人员可以前往参保地医保经办窗口或乌海市内二级及以上定点医疗申请慢病办理;二是待内蒙古医保公共服务网厅“门慢门特登记”开通后可进行线上自助申请;三是对于长期异地居住人员,开通“帮办代办”服务,协助参保人员完成慢病申请办理。
参保人员区内统筹区间医保关系发生转移,相同慢病病种待遇资格实现互认,无需重新认定。
(二)申请办理资料
参保患者需提供近两年诊断证明书、相关医学检查结果及报告单、社会保障卡复印件。
三、异地就医结算
(一)自治区范围内:慢病报销比例同市内慢病报销比例一致。即:
1.参保职工异地结算待遇。起付线按照医疗机构级别一级医院600元、二级医院700元、三级医院800元执行,起付线以上报销比例为85%。
2.参保居民异地结算待遇。起付线按照医疗机构级别一级医院600元、二级医院700元、三级医院800元执行,起付线以上报销比例为80%。
(二)自治区范围外:起付线统一为800元,起付线以上职工异地结算报销比例为75%,居民异地结算报销比例为70%。
(三)其他事项。癌症、尿毒症、糖尿病综合症、肝硬化、股骨头坏死、心脏搭桥手术异地门诊票据将不再按照住院待遇结算。符合慢病范围的,按照异地门诊慢性病管理;符合门诊统筹报销范围的,自2022年10月1日起按照门诊统筹予以结算。其他门诊单据不予结算。
因系统故障等特殊原因不能在异地直接结算时,经所属医保经办机构同意,可返回参保地经办机构予以结算。
四、工作要求
(一)强化组织保障。开展特殊病种门诊慢性病费用异地直接结算是一项重大的惠民政策,各区医保局和各经办机构要提高政治站位,加强组织领导,扎实有力抓好落实,切实增强责任感和紧迫感,确保工作取得实效。
(二)优化经办服务。各区医保局和各经办机构要进一步优化特殊病种门诊慢性病申请、受理、认定等经办服务,着力提升服务质效,推动经办服务工作便民化、快捷化。
(三)做好宣传引导。各区医保局和各经办机构要加强政策宣传,准确解读医保惠民政策,利用网络、报刊、电视及各类新媒体,正面引导社会舆论,及时回应群众关切,让群众的获得感、幸福感、安全感更加充实、更有保障。
本通知自发文之日起执行,《乌海市医疗保险管理服务局关于异地安置人员不能同时享受特殊病种门诊医疗待遇的通知》(乌医险医字〔2014〕73号)同时废止。
附件:特殊病种门诊慢性病种类

上一条:
下一条:
乌海市人民政府办公室 主办 乌海市大数据中心 维护
地址:内蒙古乌海市海勃湾区滨河区市行政中心 邮编:016000
蒙公网安备:15030202000006蒙ICP备05000809号 政府网站标识码:1503000001
网站有害信息举报及维护电话:0473-3998316,邮箱:zwgkjdk@163.com