各区人民政府,市直各有关部门单位:
为深入贯彻习近平生态文明思想,紧紧围绕铸牢中华民族共同体意识工作主线,落实市委、市政府以绿色矿山标准规范矿山企业生产建设的工作要求,加快推动矿山企业绿色转型,促进全市绿色矿山建设,经市人民政府同意,现将有关事项通知如下。
一、坚持问题导向,规范生产建设
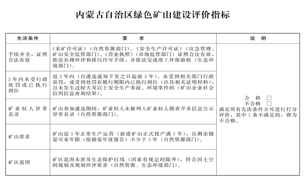
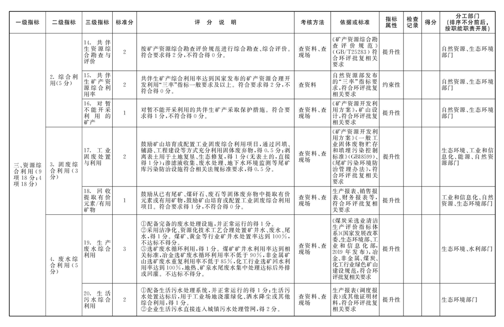
各区、各有关部门要参照《内蒙古自治区绿色矿山建设评价指标》(附件1),按照“一矿一策”要求,对照绿色矿山建设6个方面、50项指标全面核查矿山企业生产建设行为,确保每座矿山底数清、问题明。针对排查出的问题,实事求是制定整改措施,明确整改时限,逐条逐项推进整改,有效推动绿色矿山建设取得实效。
二、落实责任分工,推动高质量发展
(一)加强矿区环境整治。加强矿山企业矿容矿貌监管,科学规划矿区,优化工业总平面布置,对办公区、生产生活区、物料堆放区设置情况,以及道路整洁度、厂区绿化覆盖率、植被恢复成效、周边环境达标情况和安全标识设置规范性等开展全面检查,推动矿区环境整洁有序、功能布局合理。(责任单位:各区人民政府)
(二)规范资源开采行为。严格要求企业依据已批复的初步设计、开发利用方案组织开采,杜绝超层越界、乱采滥挖等违法违规行为。露天开采企业要优化开采布局,科学制定采排计划,积极采用先进适用技术减少生产扬尘及地表破坏;地下开采企业要确保地面安全出口及通风、排水、供电等配套设施符合设计规范,推广充填采矿、减沉开采等技术,减轻地表沉陷变形,减少土壤和地下水污染,确保井下作业空间安全整洁,无大面积积水、浮碴杂物,材料堆放整齐规范。(责任单位:市能源局、自然资源局、生态环境局、应急管理局)
(三)提升资源综合利用水平。加大资源综合利用监管力度,推动企业优化选矿工艺,严禁使用国家明令限制或淘汰的技术、工艺及装备,确保“三率”(开采回采率、采矿贫化率、选矿回收率)符合矿产资源合理开发利用要求。加强固体废物综合利用,积极采用先进工艺实现矿井水、生产废水、尾矿水达标处理及资源化利用,提高水资源利用效率。(责任单位:市自然资源局、生态环境局、水务局)
(四)推进绿色低碳转型。督促企业落实节能降耗要求,产品能耗必须符合国家或行业标准。加强矿山废气、废水、废渣、扬尘及噪声等污染物排放监管,要求企业在开采、加工、运输、贮存等环节采取抑尘、除尘、捕尘及废气净化等措施,确保各类污染物排放符合国家或我市相应标准。(责任单位:市工业和信息化局、生态环境局、交通运输局)
(五)强化生态修复治理。督促企业依据经批准的《矿区生态修复方案》编制年度实施计划,严格落实“边开采、边修复”要求,分区、分期开展矿山地质环境治理恢复与土地复垦工作。治理恢复区域要做到周边环境无新增污染、地质安全隐患彻底消除、地形地貌与周边自然环境相协调。(责任单位:市自然资源局、生态环境局)
(六)推动智能化与规范化管理。督促企业依据《智能矿山建设规范》(DZ/T0376—2021),结合实际开展智能矿山建设,提升生产效率和安全水平。同时,督促企业依法纳税,及时妥善处理与受采矿活动影响的社区、农户等利益相关者的纠纷,推动实现矿地和谐。(责任单位:市工业和信息化局、能源局、应急管理局、自然资源局、国家税务总局乌海市税务局)
三、查漏洞补短板,分步推进整改
(一)核查评估(2025年9月—12月)。各区人民政府组织相关部门对辖区内矿山开展全面排查评估,形成问题清单。根据排查结果,督促企业制定“一矿一策”整改方案,明确整改目标、措施、时限及责任人,实行挂牌督办。
(二)整改提升(2026年1月—10月)。各区依据整改方案,督促企业全面推进绿色矿山标准化建设。市、区两级行业主管部门要加强督促指导,定期调度整改进展,及时解决企业整改中的问题,推动按时完成整改任务。
(三)考核验收(2026年11月—12月)。市自然资源局会同有关部门,组织专家对整改完成的矿山进行达标验收。验收结果向社会公示,接受公众监督。公示无异议的,认定为绿色矿山;未通过的责令限期整改,整改后仍未达标的,依法责令停产整改。
四、强化保障措施,确保取得实效
(一)强化组织领导。坚持属地管理原则,各区人民政府要发挥主导作用,统筹部门力量,压实企业主体责任,健全“责任体系、监管体系、执法体系”。强化过程监管,完善考核机制,凝聚攻坚合力,推动矿山转型升级。
(二)强化监督管理。市、区有关主管部门要依据各自职能职责(附件2),加强对矿山绿色标准化建设的日常动态监管,建立“双随机、一公开”监管机制,定期开展抽查检查。对存在问题不整改或拖延整改造成污染的企业,依法严肃查处;应当顶格处罚的,坚决依法顶格处罚;严禁以罚代管,涉嫌犯罪的坚决移送司法机关。
(三)强化实绩考核。各区要强化监督管理,制定绿色矿山建设规划和相应的绿色矿山建设考核办法,将绿色矿山建设工作完成情况纳入部门年终绩效考核体系,开展年度绿色矿山建设进展及成效评估,加大对主要目标指标、重点任务、重大政策等落实情况的考核力度。对绿色矿山建设推进中失职失责的,将严格按照《中国共产党问责条例》《中国共产党纪律处分条例》《行政机关公务员处分条例》等相关规定予以问责。
附件:1.内蒙古自治区绿色矿山建设评价指标
2.各有关部门矿山绿色高质量发展职责分工
2025年9月12日
(此件公开发布)
附件1











附件2
各有关部门矿山绿色高质量发展职责分工
市自然资源局:负责矿产资源开发利用方案和矿山地质矿区生态环境治理方案等执行情况的监督,依据职责出具绿色矿山审查意见,会同相关部门组织开展评估、核查、抽查等工作;统筹安排绿色矿山占用林地草地定额,办理矿山占用林地草地手续;负责审核矿山是否在各类自然保护地内,矿山植被恢复审核验收;依职责参与矿山评估核查、出具审核意见。
市发展和改革委员会:负责矿山企业诚信管理,及时向信用信息共享平台推送失信名单、分级分类监管结果等各类公共信用信息,会同能源部门负责矿山开采项目节能降耗监督管理;依职责参与矿山评估核查、出具审核意见。
市工业和信息化局:负责工业能源节约、资源综合利用、工业绿色发展、工业节能等监管;依职责参与矿山评估核查、出具审核意见。
市生态环境局:负责矿山环境污染防治监督管理,加强对矿山排放废气、废水、废渣及扬尘等污染物的监督管理。依职责参与矿山评估核查、出具审核意见。
市水务局:负责监督矿山企业依法编报、落实水土保持方案,投产使用或者竣工验收前开展水土保持设施自主验收并报备。会同生态环境部门对矿山矿井水、疏干水综合利用进行监管。
市应急管理局:负责全市矿山安全生产监督管理工作。对矿山企业安全生产条件、设备设施安全情况进行监管执法,指导矿山安全科学技术研究及成果推广应用;依职责参与矿山评估核查、出具审核意见。
市能源局:承担全市煤矿项目建设和生产秩序监管工作,按规定权限负责煤矿建设项目初步设计审查、竣工验收、生产要素公告及煤矿生产能力核定等工作。负责煤矿科技创新成果及先进技术、工艺、设备的推广应用,推进煤炭资源开采技术革新,提高煤炭资源利用率。依职责参与矿山评估核查、出具审核意见。
上一条:
下一条:
乌海市人民政府办公室 主办 乌海市大数据中心 维护
地址:内蒙古乌海市海勃湾区滨河区市行政中心 邮编:016000
蒙公网安备:15030202000006蒙ICP备05000809号 政府网站标识码:1503000001
网站有害信息举报及维护电话:0473-3998316,邮箱:zwgkjdk@163.com